[コンプリート!] }CNpe _C³ÀB 338482
Answered The Characteristic Equation Of A Mass Bartleby
}CNpe _C³À'B
}CNpe _C³À'B-


Struktur Des Radikaldimeren N Tert Butyl N 5 Tert Butyl 1 3 7 8 Tetraphenyl 2 4 9 Trioxa 5 Azatricyclo 4 2 1 03 7 Non 8 Yl Methylen Amin N Oxid C38h40n2o4 Bei 210 K Aurich 1985 Acta Crystallographica Section C Wiley Online Library


Solved 1 State Whether The Following Are True Or False A Chegg Com


Photoactivable Bioluminescent Probes For Imaging Luciferase Activity


Answered The X And Y Components Of A Vector A Bartleby


Surge Protection For Power Supply V C 3 Npe 280 Obo V C 3 Npe 280 Surge Protector Electr Eibabo Cn


Class B C Surge Protector I Ii Surge Protector 3 Poles Surge Protector


Laboratory Exam I


Lightning Protector Combi Controller Surge Controller Ip V C 3 Npe 385v Buy Surge Controller Product On Alibaba Com


Climate Change Wikipedia


Obo Lightning Protection Surge Protector Arrester V25 B C 3 Npe V25 B 3


10 ka V10 C 3 Npe Ac Surge Arrester Surge Arrester Arrester Aliexpress


Three Phase Power Spd Surge Protector For Obo V25 B 3 Npe 385v Global Sources


Obo Surge Arrestors Protector Arresters Device Spd V C 3 Npe Dhen Citel Structure Npe Buy Obo Surge Arrestors Protector Arresters Device Spd V C 3 Npe Obo Dhen Citel Structure Surge Protector Device Spd Npe Surge


Ir Spectra Of A Pe Obi N 3 Co Sa B Obi N 3 Ha And C Download Scientific Diagram


C Pe High Resolution Stock Photography And Images Page 7 Alamy


Effect Of Potassium Channel Noise On Nerve Discharge Based On The Chay Model Ios Press


Chelating Agent Assisted Control Of Cspbbr 3 Quantum Well Growth Enables Stable Blue Perovskite Emitters Nature Communications


A3 Adenosine Receptors Regulate Cl Channels Of Nonpigmented Ciliary Epithelial Cells American Journal Of Physiology Cell Physiology


Combination Arrestor V25 3 Pole Npe 385 V Obo


Solved 3 Let P2 C Denote The Set Of Polynomials Of Degr Chegg Com


Combicontroller V65 B C 3 Npe 280 V Obo


1 H Nmr Spectra Of A Nsn Nca In Cdcl 3 B Npe Nca And C Download Scientific Diagram


7 50ka V25 B C 3 Npe Surge Arrester 385v Ac Combi Controller Surge Protector Circuit Breakers Aliexpress


V50 B C 3 Npe Fs Obo Bettermann Combicontroller V5


Solved 1 5pts Evaluate The Eigenvalues Of The Followin Chegg Com


Answered The Characteristic Equation Of A Mass Bartleby


Pocket Therapeutics And Dose Book Electronic Resource With Classification And Explanation Of The Actions Of


Solved 4 Simplify 1 Mark Each A N N 2 B N 1 Chegg Com


V 50 B C 3 Npe Obo Bettermann


3findhe Degreeof A Polynomial See How To Solve It At Qanda


Buy Online 7 50ka V25 B C 3 Npe Surge Arrester 385v Ac Combi Controller Surge Protector Alitools


Acrylonitrile Butadiene Styrene Wikipedia


Here M 0 1 N 1 3 N 2 2 A 4 B 3 5 C 6 D 5 5 Pe Download Scientific Diagram


Surge Arrester 4 Pin For Tn Tt Net V C 3 Npe Amazon De Baumarkt


The Candida Albicans Phospholipomannan Is A Family Of Glycolipids Presenting Phosphoinositolmannosides With Long Linear Chains Of B 1 2 Linked Mannose Residues Sciencedirect


Jmv S Proficiently Developed Class B C Surge Protection Devices


Figure 2 Phosphine Free Palladium Catalyzed Direct C 3 Arylation Of 2 Phenylimidazo 1 2 A Pyridine Using Silver I Carboxylate


Struktur Des Radikaldimeren N Tert Butyl N 5 Tert Butyl 1 3 7 8 Tetraphenyl 2 4 9 Trioxa 5 Azatricyclo 4 2 1 03 7 Non 8 Yl Methylen Amin N Oxid C38h40n2o4 Bei 210 K Aurich 1985 Acta Crystallographica Section C Wiley Online Library


Table 1 From Crystal Structure Of Z Methyl N 5 7 Dibromo 1 2 Morpholinoethyl 2 Oxoindolin 3 Ylidene Hydrazinecarbodithioate C16h18br2n4o2s2 Semantic Scholar


Id B


Answered What Will Be The Output Of The Bartleby


2 5 Points Int Sbs Int X Int Y Int Pl Int P2 Int M Homeworklib


Find The Linear Relation Between The Following System Of Vectors A B C Being Any Three Non Coplanar Vectors A B C B C A C A B 2a 3b 4c


Roles Of Cell Adhesion Molecules Nectin 1 And Nectin 3 In Ciliary Body Development Development


Obo Lightning Protection Surge Protector Arrester V25 B C 3 Npe V25 B 3 Npe 4p


X N N 0 1 L 1 Other H N 0 2 N 0 1 P 1 Other Here A 6 B 2 C 0 D 1 L A B If 3 Lt A B Lt 9 E 9 6 In Other Case P


7 50ka V25 B C 3 Npe Surge Arrester 385v Ac Combi Controller Surge Protector Buy Switch Product On Alibaba Com


Genotype Matters In Patients With Acute On Chronic Liver Failure Due To Reactivation Of Chronic Hepatitis B Clinical And Translational Gastroenterology X Mol


Page 26 Nis Malayalam September 16 30


Ijms Free Full Text Distinct Carbon And Nitrogen Metabolism Of Two Contrasting Poplar Species In Response To Different N Supply Levels Html


Relationships Between A Ph 443 And A Log N Pro B Log N Syn Download Scientific Diagram


Nitrogen Availability Regulates Deep Soil Priming Effect By Changing Microbial Metabolic Efficiency In A Subtropical Forest Springerlink


Solved 1 Let A Be An Mx N Matrix And B And C Be Nxp Mat Chegg Com


7 50ka V25 B C 3 Npe Surge Arrester 385v Ac Combi Controller Surge Protector Circuit Breakers Aliexpress


12 08 Obo Surge Protector V25 B C 3 Npe 4p Household Three Phase 385v Surge Source Arrester From Best Taobao Agent Taobao International International Ecommerce Newbecca Com


Structures Du Biphenyl Eno 2 3 C Phenanthrene C24h14 Du Benzo G Biphenyleno 2 3 C Phenanthrene C28h16 Et Du Biphenyleno 2 3 A Pentahelicene C32h18 Van Meerssche 1981 Acta Crystallographica Section B Wiley Online Library


Eibmarkt Com Combined Arrester For Power Systems V50 B C 3 Npe


Obo Lightning Protection Surge Protector Arrester V25 B C 3 Npe V25 B 3


7 50ka V25 B C 3 Npe Surge Arrester 385v Ac Combi Controller Surge Protector Law Price Cable Winder Aliexpress


7 50ka V25 B C 3 Npe Surge Arrester 385v Ac Combi Controller Surge Protector Surge Arrester Arrester Aliexpress


Find P If The Triangle Formed By A 8 10 B 7 3 And C 0 P Is Right Angled At B Find P Brainly In


Hide And Seek Old Once Called Pennywise Example From Pe Flickr


The N Terminus Of Atp13a2 Interacts With Pi 3 5 P2 And Pa A C Download Scientific Diagram


Dhecul7mg1bmem


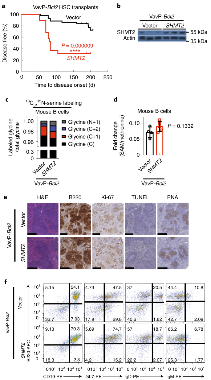
The Serine Hydroxymethyltransferase 2 Shmt2 Initiates Lymphoma Development Through Epigenetic Tumor Suppressor Silencing Nature Cancer


Crystal Structure Of 2 4 Methylbenzoyl Pyrene C24h16o Topic Of Research Paper In Chemical Sciences Download Scholarly Article Pdf And Read For Free On Cyberleninka Open Science Hub


Calculated Ar A Cf 3 B And N 2 C Iedf At The Pe Top Download Scientific Diagram


Crystal Structure Of 9 Ethyl 3 E 2 Thiophen 2 Yl Vinyl 9h Carbazole Ch17ns Topic Of Research Paper In Materials Engineering Download Scholarly Article Pdf And Read For Free On Cyberleninka Open Science Hub


6 07 Obo Lightning Protector V C 3 Npe 4p 2p V25 B 1 N Certificate Complete Fs As From Best Taobao Agent Taobao International International Ecommerce Newbecca Com


Solved I Need Help In Understanding This Problem The Ans Chegg Com


C Pe High Resolution Stock Photography And Images Page 7 Alamy


V 25 B C Npe As 280


The Fe To Pe Transition Temperature T C A And Melting Or Download Scientific Diagram


C Pe High Resolution Stock Photography And Images Page 7 Alamy


Global Patterns And Associated Drivers Of Priming Effect In Response To Nutrient Addition Sciencedirect


Solved 2 Draw A Lewis Structure For Each Ion A N 3 B Chegg Com


Usb2 Methods And Compositions Related To Modulators Of Eukaryotic Cells Google Patents


Proceedings Grand Lodge Of A F A Mof Canada 1870 3 U C Lt A A 9 S Lt H 1 H1 3 A M M M M P


Pe Problem 35


V 25 B C Npe As 280


Triethylammonium 3 3 6 6 Tetrathioxocyclodi Phosphadithianate At 178 K Pdf Document


Facile In Situ Reductive Synthesis Of Both Nitrogen Deficient And Protonated G C 3 N 4 Nanosheets For The Synergistic Enhancement Of Visible Light H 2 Chemical Science Rsc Publishing Doi 10 1039 C9scd


144 Div 12 See How To Solve It At Qanda


6 07 Obo Lightning Protector V C 3 Npe 4p 2p V25 B 1 N Certificate Complete Fs As From Best Taobao Agent Taobao International International Ecommerce Newbecca Com


V C 3 Npe 280 By Obo Bettermann Buy Or Repair At Radwell Radwell Com


コメント
コメントを投稿